Schemi degli impianti, Genia Air Split

Schema dell’impianto 0020234149

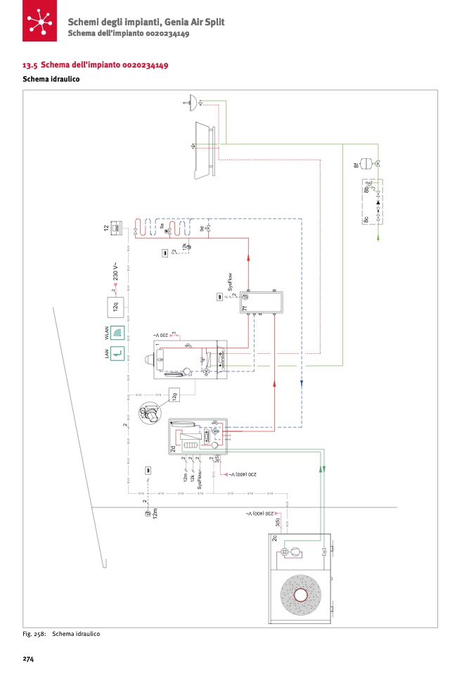
13.5 Schema dell’impianto 0020234149

Schema idraulico

Fig. 258: Schema idraulico

274